News zu Microsoft SQL Server

Microsoft SQL Server 2025: Diese Features haben uns wirklich erfreut

Die Fach­pres­se hat berichtet, die MS-Blogs sind aufgeregt und natürlich haben auch die News­let­ter von Microsoft kräftig die Wer­be­trom­mel gerührt: Die 17. Haupt­ver­si­on des Microsoft SQL Server ist seit einigen Monaten verfügbar und bereit für den Einsatz.

Wenn eine neue Haupt­ver­si­on ver­öf­fent­licht wird, stellen sich meist einige zentrale Fragen: Besteht überhaupt Hand­lungs­be­darf? Für welche Umgebung ist der Einsatz sinnvoll? Sollte ein Wechsel zeitnah erfolgen? Oder ist Abwarten die bessere Strategie?

Microsoft SQL Server - blk

Dieser Beitrag verfolgt bewusst nicht den Ansatz einer pau­scha­len Migrations-Empfehlung.

  • Zum einen, weil tech­no­lo­gi­sche Ent­schei­dun­gen nicht mit Druck, sondern mit Weitblick getroffen werden sollten.
  • Zum anderen, weil jede IT-Land­schaft in­di­vi­du­el­le An­for­de­run­gen und Rah­men­be­din­gun­gen mitbringt.
  • Und nicht zuletzt, weil der Einsatz einer neuen Software dann am meisten Mehrwert bringt, wenn er aus Über­zeu­gung und echtem Interesse erfolgt, nicht allein aus Gründen der Kompatibilität.


Statt also vor­schnel­le Hand­lungs­emp­feh­lun­gen aus­zu­spre­chen, werfen wir einen pra­xis­na­hen Blick auf aus­ge­wähl­te Neue­run­gen, die den Ar­beits­all­tag von Datenbank-Ad­mi­nis­tra­to­ren und ‑Ent­wick­lern tat­säch­lich be­rei­chern können – und die zum Teil auch einfach Spaß machen.

SQL Server 2025 Neue­run­gen: Was sich im Alltag wirklich bemerkbar macht

1) Mehr Leistung und höhere Limits: Express und Standard legen spürbar zu

Das Beste zuerst: Es darf mehr genutzt werden. Im Microsoft SQL Server 2025 wurden die Ober­gren­zen in mehreren Editionen si­gni­fi­kant erhöht – und das zum ersten Mal seit vielen Versionen.

So wurde die Ober­gren­ze für einzelne Da­ten­ban­ken in der Express-Edition auf das Fünffache erhöht. Und die Standard-Edition kann nun 32 CPU-Kerne nutzen – solange man (wie gewohnt) darauf achtet, nicht mehr als vier CPU-Sockel zu verwenden. Außerdem kann erstmals auch der Resource Governor bereits in der Standard-Edition verwendet werden.

2) Prak­ti­sche Ver­bes­se­run­gen statt KI-Show: Backup-Kom­pri­mie­rung, BASE64 und in­tel­li­gen­te Abfragebearbeitung

Was in den „gehypten“ Blog-Beiträgen zwischen all den KI-Features oft untergeht, sind die wirklich coolen Neuerungen:

Zum Beispiel eine zu­sätz­li­che – und vor allem bessere – Kom­pri­mie­rung für Datenbank-Backups. Oder auch kleine T‑SQL-Er­leich­te­run­gen, wie die beiden in­te­grier­ten BASE64-Konvertierungsfunktionen.

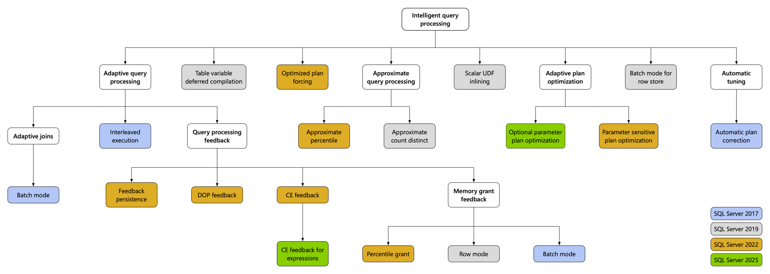
Auch in der in­tel­li­gen­ten Ab­fra­ge­be­ar­bei­tung (In­tel­li­gent Query Pro­ces­sing) gibt es zu­sätz­li­che Neue­run­gen, wie die folgende Abbildung zeigt:

Grafik Neuerungen in der intelligenten Abfragebearbeitung - SQL Server 2025
Quelle: https://learn.microsoft.com/de-de/sql/sql-server/?view=sql-server-ver17

3) JSON als Datentyp: Endlich ein „echter“ Spaltentyp

De­si­gnier­te Datenbank-Designer werden es begrüßen: JSON ist nun endlich als echter Spal­ten­typ (also Datentyp) verfügbar. Damit sind JSON-Daten und XML-Daten in puncto Hand­ha­bung endlich gleichgestellt.

Zu­sätz­lich dürften sich Open-Source-erfahrene Datenbank-Experten über die Ein­füh­rung von regulären Aus­drü­cken (in Form von T‑SQL-Funk­tio­nen) freuen. Und ja, das funk­tio­niert auch mit WHERE.

4) Change Event Streaming: Än­de­run­gen im Da­ten­be­stand sauber verarbeiten

Microsoft nimmt zum dritten Mal Anlauf, um einer der häu­figs­ten Her­aus­for­de­run­gen im Alltag zu begegnen: der Reaktion auf Än­de­run­gen im Datenbestand.

Mit Change Event Streaming wurde eine komplett neue Methode ge­schaf­fen, um auf geänderte Ta­bel­len­zei­len reagieren zu können – al­ler­dings zum Preis einer » Azure-Anbindung.

5) Si­cher­heit im Fokus: TLS 1.3 und neue Kennwortrichtlinien

Selbst­ver­ständ­lich wurde auch an der Stei­ge­rung der Si­cher­heit kräftig gearbeitet.

Am deut­lichs­ten ist hier die flä­chen­de­cken­de Ver­wen­dung von TLS 1.3 für die Ver­schlüs­se­lung diverser Ver­bin­dun­gen zu nennen. Der SQL Server Agent, Ver­bin­dungs­ser­ver, Re­pli­ka­ti­on sowie Client-An­wen­dun­gen wie SQLCmd und BCP sind hier nur ein paar der wich­tigs­ten Beispiele.

Zu­sätz­lich sind nun auch be­nut­zer­de­fi­nier­te Kenn­wort­richt­li­ni­en im Microsoft SQL Server 2025 für Linux möglich.

Hinweis zu Reporting Services:

Der größte Pau­ken­schlag betrifft nicht einmal die SQL Server Engine selbst, sondern ein (bereits seit Jahren) aus­ge­glie­der­tes Un­ter­pro­dukt: SQL Server Reporting Services (SSRS).

Dieser Dienst ist in seiner bekannten Form nicht mehr verfügbar. An seine Stelle tritt der Power BI Report Server.

Azure SQL Managed Instance: Tech­no­lo­gie-Level jetzt wählbar

Was wenig Beachtung findet, aber für Cloud-affine Admins nicht un­re­le­vant sein dürfte: Das Tech­no­lo­gie-Level des Microsoft SQL Server 2025 ist auch als Update-Richt­li­nie für eine Azure SQL Managed Instance auswählbar.

Konkret bedeutet das: Besitzer einer solchen Managed Instance können ent­schei­den, ob diese Cloud-Instanz weiterhin wie bisher als 2022er betrieben wird – oder als brandneue 2025er-Version.

  • Bei der 2022er-Ein­stel­lung ändert sich nichts. Das ver­hin­dert zwar die neuen Features des Microsoft SQL Server 2025, er­mög­licht aber weiterhin den Da­ten­aus­tausch mit lokalen (On-Premises) Instanzen auf Basis von Microsoft SQL Server 2022.
  • Bei der 2025er-Ein­stel­lung sind praktisch alle Ver­bes­se­run­gen nutzbar – al­ler­dings ist der Da­ten­aus­tausch nur zu anderen Microsoft SQL Servern 2025 gewährleistet.

Upgrade und Migration auf SQL Server 2025: Das solltest du vorher wissen

Solltest du jetzt schon über eine Migration nach­den­ken, hier einige relevante Details:

  • Auch der Microsoft SQL Server 2025 un­ter­stützt direkte Upgrades von allen älteren Versionen ab 2014. Vor­aus­set­zung sind die jeweils letzten Service Packs oder Cu­mu­la­ti­ve Updates.

  • Die Web-Edition, welche bis Version 2022 noch vorhanden war, ist nun nicht mehr verfügbar. Wer also ein In-Place-Upgrade des Microsoft SQL Server 2022 Web durch­füh­ren möchte, kommt um eine andere Ziel-Edition nicht herum.

  • Ähnlich verhält es sich mit der Express-Edition with Advanced Services. Diese Unterart wurde ebenfalls ge­stri­chen – was in der Praxis eher einer Um­be­nen­nung ent­spricht. An ihre Stelle tritt die „normale“ Express-Edition.

  • Die Produkt-Features Data Quality Services sowie Master Data Services sind nicht mehr vorhanden. Zwar wird wohl kaum ein Datenbank-Admin diese Kom­po­nen­ten ernsthaft vermissen, aber es sei der Voll­stän­dig­keit halber dennoch erwähnt.

  • Die zuvor schon erwähnte Ver­wen­dung von TLS 1.3 kann in vielen Fällen zu Ver­bin­dungs­pro­ble­men führen – ins­be­son­de­re dann, wenn der SQL-Server-Dienst­pro­zess auf fremde oder separate Datenbank-Dienste zugreifen soll.

Obwohl der Microsoft SQL Server 2025 bereits im November des vorigen Jahres erschien, wurde bisher nur ein einziges CU ver­öf­fent­licht. Und genau das hat ent­täuscht: Es wurde rasch wieder zu­rück­ge­zo­gen und rund zwei Wochen danach erneut her­aus­ge­ge­ben. Daher kann man getrost abwarten, bis die ersten Feedbacks aus echten Pro­duk­tiv­ein­sät­zen durchs Netz schwirren.

Be­son­de­rer Tipp:

Falls du den „großen“ SQL Server nicht erst in­stal­lie­ren willst (oder darfst), aber ohnehin gern mit eta­blier­ten An­wen­dun­gen pro­gram­mierst, kannst du dir einen Microsoft SQL Server 2025 LocalDB als Un­ter­kom­po­nen­te im Microsoft Visual Studio 2026 anschauen. Da hast du nebenbei auch gleich noch das schönere In­tel­li­Sen­se – im Vergleich zu VS Code.

Fazit: SQL Server 2025 ist mehr als nur „2022 plus KI“

Aller Werbung zum Trotz: Der neue Microsoft SQL Server 2025 ist mehr als nur ein 2022er mit an­ge­kleb­ter KI.

Wer den Microsoft SQL Server 2025 aktiv einsetzt und sich die SQL Server Engine anschaut, erkennt die Arbeit der letzten drei Jahre. Microsoft hat sinnvolle Ver­bes­se­run­gen in diversen Bereichen in­te­griert, um eine neue Haupt­ver­si­on zu rechtfertigen.

Da diese Neue­run­gen in so gut wie allen Bereichen an­zu­tref­fen sind, ist nicht jede Änderung für Datenbank-Admins und ‑Ent­wick­ler glei­cher­ma­ßen relevant. Doch wer schon immer einmal reguläre Ausdrücke in der WHERE-Klausel verwenden oder in der Standard-Edition die Nutzung der Temp-Datenbank begrenzen wollte, kommt im Microsoft SQL Server 2025 definitiv auf seine Kosten.

Du hast Fragen oder denkst über ein Upgrade oder eine Migration auf den SQL Server 2025 nach?
Dann lass uns gern sprechen. Wir denken mit dir gemeinsam über die Vor- und Nachteile nach und finden den für dich besten Weg. 
Du hast Fragen oder denkst über ein Upgrade oder eine Migration auf den SQL Server 2025 nach? Dann lass uns gern sprechen. Wir denken mit dir gemeinsam über die Vor- und Nachteile nach und finden den für dich besten Weg. 

Hier findest du weitere Features und Infos aus der Welt von Microsoft aus unserem News & Insights Bereich.

icon-arrow_right_medium-violet-blue.svg

Share this article

Facebook 
Twitter 
LinkedIn 
XING 
WhatsApp 
Email